Instance Verification Kit (IVK)
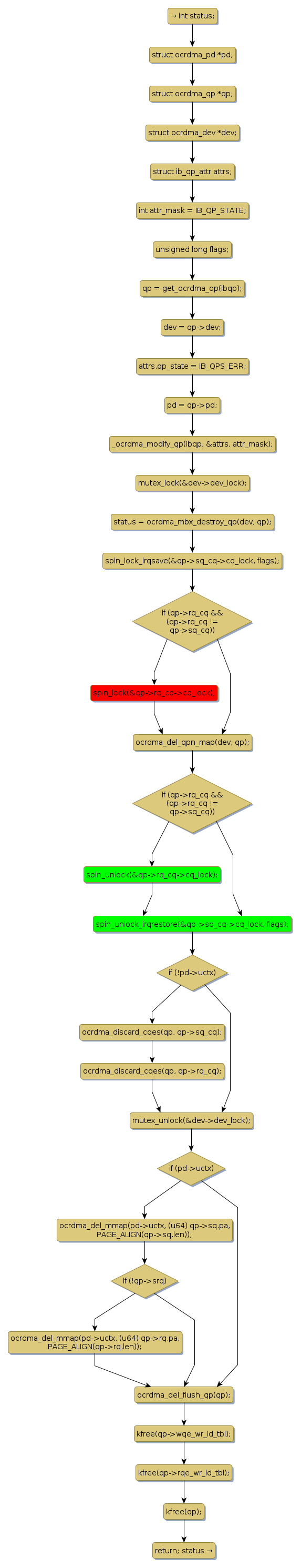
spin lock @ [43786+31+/linux-3.19-rc1/drivers/infiniband/hw/ocrdma/ocrdma_verbs.c]
Instance Signature: cq_lock
|
The Matching Pair Graph:
|
|
Function Name
|
Control Flow Graph (CFG)
|
Events Flow Graph (EFG)
|
Source Correspondence
|
|
ocrdma_destroy_qp
|
|
|
[42938+17+/linux-3.19-rc1/drivers/infiniband/hw/ocrdma/ocrdma_verbs.c]
|